加快发展现代职业教育必须深化产教融合、校企合作,而深化产教融合、校企合作的关键是要发挥好企业的重要办学主体作用。撬动企业主动投入和参与职业教育的动力是建立起校企合作利益机制,否则,“推动职业院校和行业企业形成命运共同体”就成了空中楼阁。
一、产教融合型企业制度设计与推进机制同步规划
《国家职业教育改革实施方案》(以下简称《方案》)提出要“培育数以万计的产教融合型企业”,这是一个重大的制度设计,紧随其后的一系列相关政策,则明确了这一制度设计的推进机制。《方案》印发后,有关产教融合型企业的一系列政策和举措紧锣密鼓出台,促成了企业参与职业教育的优惠政策逐步落地落实,引导着企业积极参与到兴办职业教育中来。
二、产教融合试点企业征集遴选与政策研制同步实施
产教融合试点企业政策出台是与《方案》研制过程相伴相随的。2018年9月,教育部职业教育与成人教育司、教育部职业技术教育中心研究所联合发布《关于征集培育一批产教融合型企业的公告》(教职所〔2018〕145号)(以下简称《公告》),面向社会公开征集培育一批产教融合型企业。《公告》发布至截止,共收到了265家企业的有效材料,根据《公告》的要求和条件,遴选出了24家产教融合试点企业,经公示后,于2019年4月向社会发布公告。24家企业一个共同的特点——都是大型企业并且至少独立举办了一所职业学校,这为他们成为先期重点建设培育的产教融合型企业“立得住”“站得稳”奠定了坚实基础。
表1 先期重点建设培育的产教融合型企业建议名单办学情况

从上述过程可以看出,政策的研制与企业的征集遴选同步推进,落地措施出台与先期试点企业名单同步发布,政策刚落地就已经有“先行者先受益”,这是顶层设计和施工蓝图的无缝结合,体现了《方案》鲜明的指导性、针对性和可操作性。
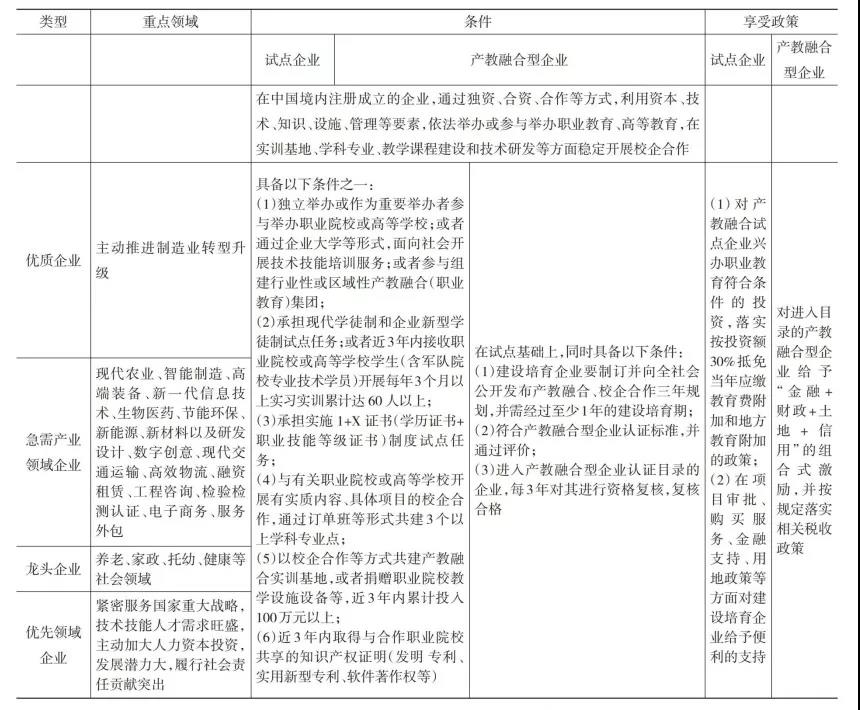
三、试点企业与产教融合型企业的重点领域、建设条件及政策优惠
《方案》和《产教融合型企业实施办法(试行)》(以下简称《办法》)对产教融合型企业的描述包含了两个概念:“试点企业”和“产教融合型企业”。二者的重点领域一致,但培育建设的基本条件和享受的政策有所区别。
表2 产教融合型企业建设的重点领域、条件及享受政策

从上表可以看出,产教融合试点企业的重点领域与我国产业发展需求紧密相关,要成为试点企业,只需满足六个条件之一,准入门槛较低,这有利于创造公平竞争环境,吸引更多企业参与到兴办职业教育中来。试点企业要经过一定时间(至少一年)的建设培育,经过认证才能成为真正的产教融合型企业,后者可享受组合式激励,税收优惠政策力度更大。但是,产教融合型企业的认证、评价标准尚未出台,需要国家和省级相关部门加强研究,据此认定一批试点企业成为产教融合型企业。
从试点企业和产教融合型企业享受的政策描述来看,不论是《方案》《办法》,还是财政部《关于调整部分政府性基金有关政策的通知》(以下简称《通知》)都会涉及一个关键词“投资(额)”,也就是说,企业兴办职业教育投资额的大小与其享受政策成正相关关系,产教融合型企业的评价、认定标准最核心的要素也是投资额,这意味着企业在兴办职业教育和申报产教融合型企业的过程中,得明确投资的范畴及其量化方式,并有相应的佐证作为依据。
四、投资范畴及量化仍然是产教融合型企业标准的核心要素
由教育部、发改委、财政部等六部门共同印发的《职业学校校企合作促进办法》第七条规定了校企可在七个方面开展合作,这些合作产生的投入,既有“真金白银”的“硬”投入,也有人力资源等方面的“软”投入,既有可量化的投入,也有难以量化的投入。《职业学校校企合作促进办法》为六部门共同签发,理论上来说,七个方面校企合作所产生的投资都应是六部门共同认可的,都应纳入评价、认证产教融合型企业投资范围,但是,从财政部《通知》来看,把允许抵免的投资范畴主要定位在“试点企业当年实际发生的,独立举办或参与举办职业教育的办学投资和办学经费支出,以及按照有关规定与职业院校稳定开展校企合作,对产教融合实训基地等国家规划布局的产教融合重大项目建设投资和基本运行费用的支出”。此界定,对投资额的核算具有简便透明、易于理解、可操作性强的优点,但是相较于《职业学校校企合作促进办法》的规定,其对投资的确定主要聚焦在“硬”投入上,“软”投入体现不足。
以先期重点建设培育的24家产教融合试点企业为样本,通过对其开展职业教育的投入情况进行梳理发现,在“硬”投入上,24家企业均有办学投资,即独立举办职业院校;10家企业每年都有办学经费支出,占比42%,这些企业以生均经费的形式对学校进行投入,或者专门拨付经费发放教师薪资,改善办学条件(如校园环境和住宿条件等);有21家企业投资建设了实训基地,占比88%;有6家企业对实训基地投入了基本运行费用,占比25%,这些企业根据实习实训需要,对实训基地进行升级改造,改善学生实训条件以及购买训练耗材等等。在“软”投入上,24家企业均有人力资源投入,23家企业有资本使用权投入,占96%,4家企业有无形资产投入,占17%。
另外,课题组对山东省职教集团联盟的34家企业(从每个职教集团抽取1个优质合作企业)调研发现,30家为民营企业,占比88.24%。在34家企业中,有26家有“硬”投入,占比76%。有32家企业有“软”投入,占比94%。其中,有31家向职业院校投入了人力资源支持,占比最高,达到91%。


此外,调查问卷数据显示,在企业看来,学校最为看重的是“软”投入中的人力资源投入,然后依次为:关于实训基地的建设投资、每年用在实训基地上的基本运行费用支出、无形资产投入、关于创办职业院校的办学投资、每年向职业院校提供的办学经费支出,以及资本使用权投入。
无论是先期重点建设培育的24家大型企业,还是参与山东职教集团化办学的34家优质企业,他们投资职业教育的重点领域均集中在人力资源投入、实训基地建设投入,以及每年对实训基地基本运行费用的投入。而人力资源投入未被明确纳入《通知》所规定的允许抵免的投资范围,使得当前职业院校高质量发展过程中“双师型”教师不足、亟须企业技术人员支持的现状和需求难以得到有效回应。
与此同时,两者又呈现出个性。独立举办职业院校的企业大多为大型企业,他们对职业教育的投入是全方位的,“硬”投入和“软”投入并重,尤其是办学投资和每年的办学经费占投资额相当比例;以民营企业为主体的合作企业,办学投资相对较小,更注重对学校进行“软”投入;从企业规模来看,不论是先期《公告》申报企业,还是课题组调研数据都显示,中小型民营企业是与职业院校进行校企合作的主体。由此可见,对不同类型的企业制定不同的标准很有必要。
五、其他
《方案》提出要“培育数以万计的产教融合型企业”的目标。目标的实现,需要建立中央引导、带动地方参与、中央和地方同步推进的工作机制。《办法》规定“国家发展改革委、教育部会同相关部门共同负责建设产教融合型企业工作的政策统筹、组织管理和监督实施”“省级(含计划单列市,下同)发展改革部门、教育行政部门共同负责区域内建设产教融合型企业的组织申报、复核确认、建设培育、认证评价和日常管理工作”,这其实已经明确了中央和地方的关系。
同时,针对企业性质不同,政策实施主体不同,也做了相应规定:“中央企业、全国性特大型民营企业整体申报建设产教融合型企业,由国家发展改革委、教育部会同相关部门部署实施。上述企业的下属企业或分支机构建设产教融合型企业的,按照属地管理原则实施”,进一步明确了中央企业与地方企业、集团公司与子公司申报产教融合型企业的关系。此种规定,符合企业在享受相关优惠政策时“税收属地管理”原则,具有更强的可操作性。同时,也有利于各地根据区域特点制定适应本地的产教融合型企业标准,这是当务之急。
通过分析《办法》和《通知》发现,尽管试点企业的门槛较低,但仍然需要具有一定校企合作基础,得有一定时间的积淀。
《方案》印发后,随着《办法》《通知》相继出台,产教融合型企业的相关政策逐步明确,但由于产教融合型企业标准尚未制定,使得这一政策落实落地的“最后一公里”未能打通,尤其是在前期重点建设培育的企业建议名单公告后,他们经过试点,哪些企业能够成为真正的产教融合型企业,尚存一些不确定性。因此,根据不同区域、不同行业、不同企业规模以及职业教育发展需求分类制定产教融合型企业标准,显得尤为迫切。